通知公告

当前位置: 首页 - 通知公告 - 正文

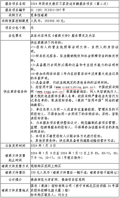
2024年顶岗支教实习客货运车辆服务项目(第二次)竞争性磋商公告

发布时间:2024-01-09 作者:国有资产管理处 点击:[]

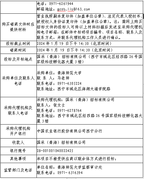
国采(青海)招标有限公司(以下均简称“采购代理机构”)受ac米兰官方中文网站(以下均简称“采购人”)委托,拟对2024年顶岗支教实习客货运车辆服务项目(第二次)进行国内竞争性磋商采购,现予以公告,欢迎符合条件的供应商前来参加磋商。

image.png

image.png

                                     国采(青海)招标有限公司

                                                 2024年1月8日