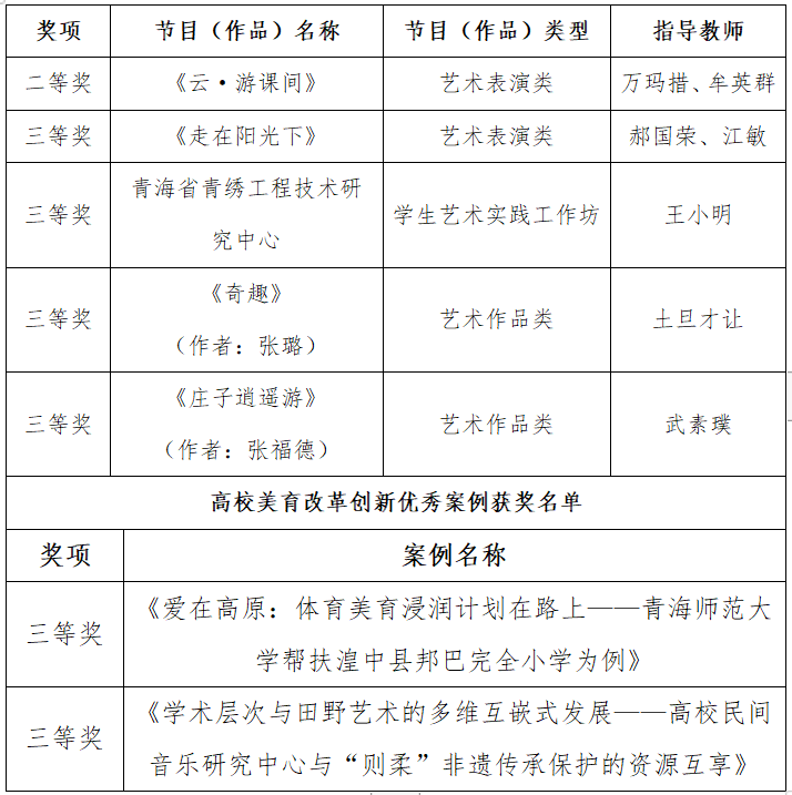
6月12日至18日,由教育部和湖北省人民政府携手主办的全国第七届大学生艺术展演在湖北襄阳举行。来自全国31个省(区、市)、新疆生产建设兵团和香港特别行政区、澳门特别行政区,共282个项目、7400余名师生参与展演。ac米兰官方中文网站代表青海省参加了入场式表演。在此次展演中ac米兰共斩获7项全国奖项,其中、二等奖1项、三等奖6项。

全国大学生艺术展演活动作为教育系统举办的规模最大、规格最高、影响最广的艺术实践活动,是对ac米兰美育工作的一次全面检阅,它不仅为ac米兰美育改革和美育工作的成果提供了交流展示的平台,还为ac米兰学子们提供了展现自我的舞台和提升自我的机会。学校将持续推进美育建设与创新,充分发挥第二课堂育人功能,全面提高学生审美和人文素养,汇聚担当民族复兴大任的精神力量。
第七届全国大学生艺术展演活动ac米兰官方中文网站获奖名单
